服务商:带货是品牌核心目的
“有的品牌要求太急了”
“最怕产品竞争力不足”
“不喜欢跟二类电商合作”
“喜欢能长线投入的品牌”
“喜欢合作头部品牌”
“喜欢不反复变动的品牌”
“交个朋友对合作品牌有明显背书”
品牌方:专业服务商更让人放心
“服务商卷钱跑路了”
“代播水分比较大”
“每个月淘汰一个服务商,增添一个服务商”
第一,服务商的累计投放金额,通常情况下,服务商投流金额越多,经验就越充足;
第二,代播机构的历史经验,比如与其他品牌合作时的历史业绩或者成功经验;
第三,服务商的组织体系是否完善,比如策划、主播、场控、投流等团队是否完善。另外,服务商的资质也是我们的重要参考。
“服务商要能帮我们对接达人”
“技术水平、服务态度是重点”
“要能提升带货数据”
“最看重服务商方案的多样性”
“最看重服务商的达人资源和带货数据”
“更希望扩大自播销售规模及品牌用户增长”
“服务商要深度理解品牌业务模式打法”
服务商VS品牌:需求匹配度严重变形
第一,品牌不懂服务商市场的行情,很难识别服务商的能力水平,最后只会杀低价; 第二,很多时候品牌并没有时间去考察服务商,没办法辨别服务商“承诺”的可执行性(或二次资源投入); 第三,没有一些量化数据来体现服务商的能力,不懂的品牌很容易被“滔滔不绝”的服务商一顿忽悠就签字了,甚至连方案都没认真分析。
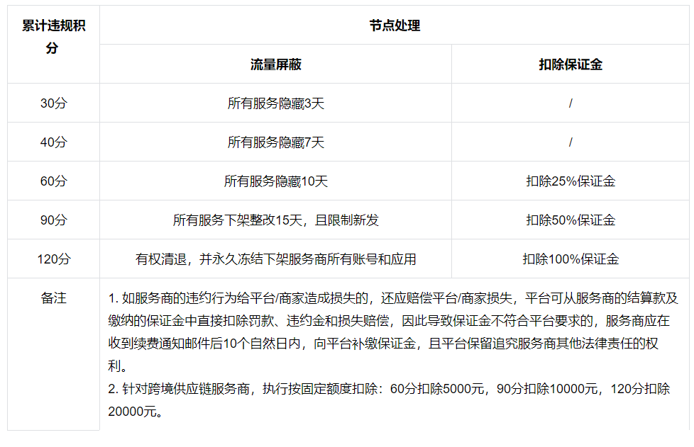
平台:从大力扶持到严格规范
结语
爆料/寻求报道/投简历请加主编微信 zhangjie74510
商务合作请加微信 hcxhaha001
添加以上微信 请备注 姓名公司与来意
关于新榜
• 作为数据驱动的互联网内容科技公司,新榜提供新媒体内容营销和企业服务系列产品,助力中国企业数字化内容资产获取与管理,服务于内容产业,以内容服务产业。
• 我们的客户既包括中国平安、腾讯、字节跳动、京东、宝洁、雅诗兰黛、欧莱雅、联合利华、迪士尼等500强,也包括正在蓬勃成长的中小企业、新兴品牌和MCN机构。面向企业的内容化组织建设,新榜提供从公域流量募集分发到私域内容运营建设的各项所需。
• “新媒体,找新榜”是我们的使命。凭借全面稳定的新媒体内容数据产品和企业服务能力,新榜被评为国家级高新技术企业,曾荣获“全国内容科技创新创业大赛一等奖” 、“上海文化企业十佳”、“中国广告新媒体贡献年度大奖”、“金狮国际广告影片奖”、“沙利文中国新经济卓越增长奖”等称号,拥有多个传播评估监测专利。
戳戳下方,聊聊直播电商!
关于新榜
• “新媒体,找新榜”是我们的使命。凭借全面稳定的新媒体内容数据产品和企业服务能力,新榜被评为国家级高新技术企业,曾荣获“全国内容科技创新创业大赛一等奖” 、“上海文化企业十佳”、“中国广告新媒体贡献年度大奖”、“金狮国际广告影片奖”、“沙利文中国新经济卓越增长奖”等称号,拥有多个传播评估监测专利。










- 多平台社媒聆听









