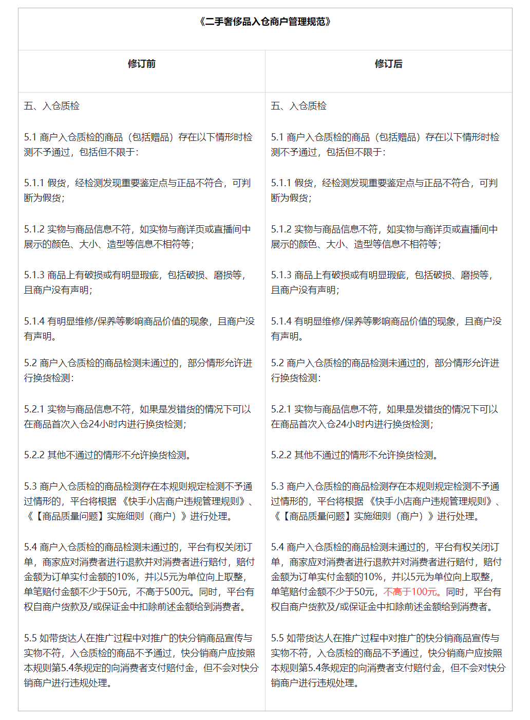
新榜讯 5月12日,快手电商对《二手奢侈品入仓商户管理规范》进行了修订,并将于2022年5月20日生效。修订后,商户入仓质检的商品检测未通过的,平台有权关闭订单,商家应对消费者进行退款并对消费者进行赔付,赔付金额为订单实付金额的10%,并以5元为单位向上取整,单笔赔付金额不少于50元,不高于100元。同时,平台有权自商户货款及/或保证金中扣除前述金额给到消费者。




新榜讯 5月12日,快手电商对《二手奢侈品入仓商户管理规范》进行了修订,并将于2022年5月20日生效。修订后,商户入仓质检的商品检测未通过的,平台有权关闭订单,商家应对消费者进行退款并对消费者进行赔付,赔付金额为订单实付金额的10%,并以5元为单位向上取整,单笔赔付金额不少于50元,不高于100元。同时,平台有权自商户货款及/或保证金中扣除前述金额给到消费者。