继拥有“冷笑话精选”“星座秘语”“美食工场”等多个大号的飞博共创挂牌新三板后,又一家以运营微信公众号为主业的公司——深圳市多易得信息技术股份有限公司(以下简称“多易得”)在上周(7月27日)的挂牌申请获得批准并公开转让。这一消息这几天在自媒体圈传得沸沸扬扬。

多易得成立于2010年9月,是一家经营“城市生活指南”的移动互联网公司。旗下共有54个主打各城市吃喝玩乐为主题的地方公众号,矩阵庞大。
根据公开的财务报表显示,多易得2014年和2015年的净利润分别为-73.70万元和-1,148.58万元,经营活动产生的现金流量净额分别为-194.35万元和-1044.80万元。其中,公司2015年实现收入2379.20万元,但是线上线下推广营销费却花掉2313.76万元,营销主要包括广点通、微信红包活动、线下地推团队一对一推广、wifi 运营商合作等方式,其中广点通投入超过500万元 。对于这样的数据,到底是喜还是忧,新榜对多易得公司董事长、创始人高成福进行了一次专访。
● ● ●
重点运营27个公号,双项审核避免纠纷
多易得公司成立之初,正值微博大V兴盛时代,创始人高成福就开始布局排阵,上百个微博大号,高峰期微博粉丝总数超过1000万。2012年初,公司确定了未来发展方向:做中国最好的城市生活指南类新媒体,“潮生活”系列账号就此诞生。
从2010年到现在,多易得从一个七八人的团队到如今上百人,“潮生活”系列从微博转战微信,公司也从完成天使轮到挂牌新三板。回过头来看,发展速度不可谓不快。
几十个公众号背后,上百名微信小编的管理,就是最考验公司的问题之一。早前新榜就有撰文,由于经验不足,新媒体行业在发展的同时,不乏因团队管理不善而遭遇危机甚至酿成巨大损失的悲剧。在这方面,多易得公司似乎经验颇丰。
新榜:“潮生活”系列一共开设了多少个微信公号?整个新媒体矩阵一共有多少粉丝?
高成福:目前公司开设的微信公众号覆盖了国内46个重点一二线城市共计54个账号;其中,重点运营的账号有27个。
截至目前为止,公司整个新媒体矩阵的粉丝总量已超过1200万。
新榜:从2013年,“潮生活”系列才从微博向公众号发展,你们的团队目前有多少人了?因为都是本地类账号,各自团队又是如何分配工作的?
高成福:目前公司人数已超过300人。对于重点经营的城市账号,公司设立对应的城市事业部,各城市事业部在当地城市设立办公室,独立负责本城市的内容生产、本地客户的开发以及本城市的线下粉丝活动等工作。

▲ “潮生活”各地区事业部总经理合照
同时公司总部层面提供人事管理、技术支持、财务管理、品牌推广以及公共内容等基础支持。这样的分工既保障了运营的效率,又节省了成本。
新榜:你们对于公司的小编在管理上面有哪些心得呢?对于公司来讲,公众号就是资产,之前有报道不少小编与公司产生纠纷,这方面你们是如何避免的?
高成福:关于编辑人员的管理,经过多年的管理沉淀,公司在招聘与培训、绩效考核、内容采写、数据监控、账号管理等各方面形成了一整套成熟的运营管理体系,通过制度化的管理,实现了不同城市间可复制的内容生产能力。

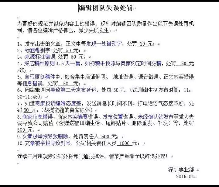
▲ “潮生活”旗下公号“深圳潮生活”的编辑团队失误处罚机制
目前“潮生活”新媒体矩阵中的所有账号,都是以公司作为主体进行注册并认证的,账号所有权归属于公司。并且内容发布实行“城市主编+总编室总编”双重审核机制进行审核后方可发布,因此单个个人是无法操控账号内容的发布。这套管理制度,有效地避免了各类潜在的纠纷或法律风险。
● ● ●
打造广告即内容模式,狂吸1200万粉丝
“潮生活”目前全国用户已经超过1200万,54个公众号,重点运营27个,涉及全国46座城市。这些数字,是他们用三年时间所取得的成绩。
“潮生活”庞大粉丝基数的背后,自然是想着法儿的用不同方式来增粉。早前在微信粉丝暴涨期,“潮生活”试过“扫一扫关注送红包”的形式,但不少账号因此被封,故而不再做。后来又尝试与本地WiFi供应商合作引流,增长也飞快。但考虑到诱导观众的潜在风险,都成了过去式。
现在,整个自媒体圈都陷入涨粉缓慢的困境中。“潮生活”也不例外。在过去的2015年里,多易得公司全年收入2379.20万元,按照总发布3万余篇文章折算,平均每篇文章创造收入接近800元。

▲ 截图来自深圳市多易得信息技术股份有限公司公开转让说明书(申报稿)第1-1-77页
但是,公司的财务状况依然是亏损的,因为同在2015年,多易得公司用来增粉(通过广点通、微信红包活动等渠道,并非买粉丝)的推广支出高达2313.76万元。
▲截图来自深圳市多易得信息技术股份有限公司公开转让说明书(申报稿)第1-1-140页
新榜:“潮生活”为什么愿意花费2313万来增粉呢?
高成福:从“深圳潮生活”过去的运营经验来看,单个粉丝数每年能贡献10元以上的广告收入。我们用2~3元的增粉成本去增粉,打造有影响力的头部媒体,这是值得的。
新榜:盈利模式还是一直靠与商家的合作吗?能分享一些经验吗?
高成福:目前盈利模式还是与商家的合作为主。“潮生活”定位于城市生活指南,愿景是发现生活之美。我们跟商家合作的模式以原生广告为主,也就是广告即内容的模式,通过小编线下探店的方式,发掘提炼客户产品或服务的特色,将客户的推广内容,合理、巧妙地植入到内容中,将广告做成粉丝所需要的内容。
主要有以下三种方式:
1. 图文消息
公司将客户推广信息融入到城市生活资讯,以图文形式一对一精准推送至本地用户,首页展示,曝光率高,图文并茂,能够很好的展示和推广客户产品,快速提升其品牌知名度。
2. 贴片广告
在微信公众号发布的图文消息头部或尾部位置,放置一张500*300的广告图片,以及阅读原文跳转链接。
3. 福利合作
通过公司的媒体平台,在线发放优惠券、抽奖、刮奖、派发会员卡、开启团购等多种方式,吸引粉丝积极参与活动,拓展潜在客户群体,从而达到品牌宣传和产品推广的效果。
当然,为了保证粉丝的体验,不是所有的广告我们都会接。通常来讲,一般客户找到我们做推广,我们会进行筛选和审查。比如,客户在第三方网站上的口碑,通常不能低于四星级,同时,商家产品和服务的品质能得到小编的认可才允许上我们的账号进行推广。
新榜:公司主要的盈利是什么业务?占比多少?
高成福:目前盈利还是以原生广告为主,占90%以上。
新榜:目前涨粉情况怎么样?从暴涨期到现在,除了靠爆款文章吸粉,你们还做过哪些推广?
高成福:公司 2014 年单用户获取成本大幅低于 2015 年单用户获取成本,主要是因为 2014 年微信公众号数量较少,市场竞争没有 2015 年激烈,公众号通过内容和活动更易获取用户,且付费推广的渠道成本相对较低。随着微信公众号越来越多,用户获取成本也会越来越高,公司 2014 年和 2015 年投入大量资金进行推广,已经用相对较低的成本获取到大量粉丝,为公司抓住了良好的发展机遇。
目前涨粉较之前有所减缓。除了内容涨粉外,我们还与合作的商家做各种活动,达到涨粉的目的。
● ● ●
率先拿到资本市场入场券,正式进入2.0征程
去年12月,“潮生活”完成天使轮融资,总额为人民币2150万元。此前“潮生活”接受新榜采访时就透露2016年会上新三板。经过大半年时间,多易得公司一直朝着这个目标在前进,并顺利拿到了资本市场入场券,成为全国首家挂牌新三板的城市生活新媒体,这也意味着“潮生活”正式跨入2.0时代。
新榜:从千万级的天使轮到现在即将挂牌新三板,你们只花了大半年时间,这期间你们做了哪些努力呢?
高成福:去年“潮生活”的千万级天使轮是分三次完成的。随着公司的营收、粉丝数量、管理体系、品牌影响力等不断向好,投资人的认同不断增强,并不断追加投资。
在通往资本市场期间,公司紧紧围绕新三板的各项要求,在公司治理结构、财务管理、内容生产、营销管理、人事行政管理等方面,均作了大量切实有效的优化和提升工作。最终,顺利地拿到了资本市场的入场券。
新榜:挂牌新三板对公司的经营有没有影响呢?毕竟这意味着所有的财务报表都需要公开。
高成福:作为公众公司,所有的行为都必须规范,比如所有的收入无论客户是否需要开具发票,公司都必须缴税,因此会增加公司的运营成本。但是,挂牌新三板对公司的经营是积极正面的影响。
一是我们各项财务收支,均公开透明,财务管理更加规范和健康,符合公众公司的要求。同时,也有效地促进了其他各项管理工作的制度化和规范化。
二是进一步拓宽了公司的融资渠道,公司能够在新媒体领域进行更深的布局,整合更多优质资源让“潮生活”飞得更高。
三是通过挂牌极大地提升了公司的口碑和品牌知名度,进一步彰显了公司的实力。
新榜:挂牌意味着进入了2.0的新征程,未来有哪些规划呢?
高成福:一是继续做好做深新媒体业务。公司将继续加大对优质内容生产的投入,同时会继续做大各城市账号,也可能会通过并购等方式将部分优质的城市生活新媒体纳入到的体系中来。
二是以现有的新媒体业务为依托,围绕本地生活开拓相关的衍生业务,如本地玩乐等相关的电商业务。
- The End -
●
●
●


以上内容使用新榜编辑器发布。新榜编辑器,多平台一键分发、海量在线图片搜索、大数据帮你了解“什么值得写”、丰富的样式中心,可能是全中国最好用的编辑器。
| 新榜热文 |











- 多平台社媒聆听









