登录/注册
扫描二维码
手机浏览

《淘宝直播机构管理规范》新增内容MCN角色

newrank
淘宝直播行业动态

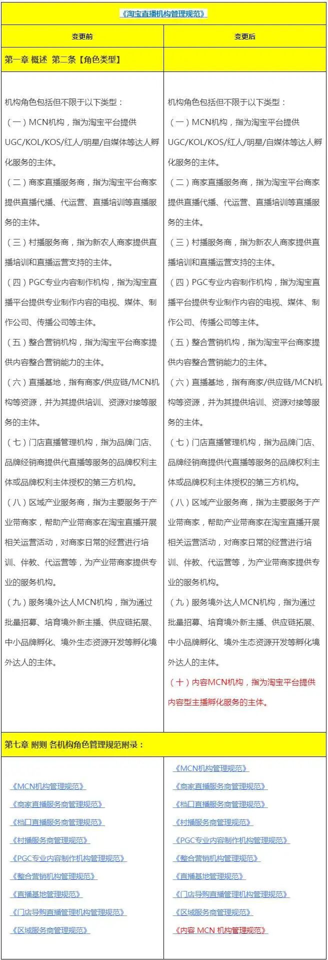
新榜讯 7月24日,淘宝网(淘宝直播)发布公告,拟调整更新《淘宝直播机构管理规范》新增内容MCN角色。此次规则变更于2023年7月24日公示通知,将于2023年8月1日正式生效。


据悉,变更后,机构角色包括但不限于以下类型:

MCN机构,指为淘宝平台提供UGC/KOL/KOS/红人/明星/自媒体等达人孵化服务的主体;

商家直播服务商,指为淘宝平台商家提供直播代播、代运营、直播培训等直播服务的主体;

村播服务商,指为新农人商家提供直播培训和直播运营支持的主体;

PGC专业内容制作机构,指为淘宝直播平台提供专业制作内容的电视、媒体、制作公司、传播公司等主体;

整合营销机构,指为淘宝平台商家提供内容整合营销能力的主体;

直播基地,指有商家/供应链/MCN机构等资源,并为其提供培训、资源对接等服务的主体;

门店直播管理机构,指为品牌门店、品牌经销商提供代直播等服务的品牌权利主体或品牌权利主体授权的第三方机构;

区域产业服务商,指为主要服务于产业带商家,帮助产业带商家在淘宝直播开展相关运营活动,对商家日常的经营进行培训、伴教、代运营等,为产业带商家提供专业的服务机构;

服务境外达人MCN机构,指为通过批量招募、培育境外新主播、供应链拓展、中小品牌孵化、境外生态资源开发等孵化境外达人的主体;内容MCN机构,指为淘宝平台提供内容型主播孵化服务的主体。

内容MCN机构:指为淘宝平台提供内容型主播孵化服务的主体。

图片


分享文章链接