新榜讯 12月29日,李叫兽创始人李靖通过微信公众号“李叫兽”推文《【李叫兽】下一站,让中国营销人更懂消费者》,宣布:
“ 在2016年的岁末,慎重考虑后,终于做了这样一个决定:
我与好友BMAN(李博文)联合创办的受教信息科技公司,将以近亿的估值接受百度收购,希望在未来结合人工智能技术与大数据,开发出帮助营销人洞察消费者行为,并启发创意、生成方案的工具。”

文中表示,收购完成后,为了支持业务,25岁的李靖本人将出任百度副总裁,这也让他成为百度集团最年轻的副总裁。为了保持观点的客观独立,“李叫兽”公众号仍由李靖个人运营。

在未来,“李叫兽”公众号将会定位成个人博客,除了李靖本人之外,其他团队成员也会参与更新,继续为粉丝分享观点与见解。
以后,李靖和团队仍然会推进原本正在做的科学化营销创意工具业务,通过结合百度的人工智能技术和大数据推出科学化的营销创意工具,未来,希望能让部分创意或营销的环节能够通过理论及人工智能结合的方式直接完成,简化营销工作的同时,又达到推动营销变得更加科学的目的,这是营销变革带来的重要机会。

据了解,在广告营销领域,“李叫兽”是一个知名公众号,唯一作者李靖自14年以来在此以每周一篇的频率,产出了百余篇高质量的营销方法论文章,部分在全网传播量过千万。如《你为什么会写自嗨型文案,X型与Y型文案的区别》、《做市场的人,不一定知道什么才是“市场”》、《为什么你有十年经验,但成不了专家?》。
至今,公众号获得了“2016虎嗅年度作者”、“鲁豫有约 &新榜联合发布 2016最值得关注的深度自媒体”等等荣誉和认可。
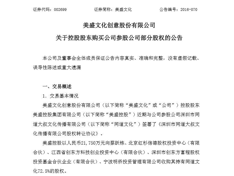
同样是做新媒体,88年的同道大叔3年赚了小两亿,12月8日晚,上市公司美盛文化发布公告,收购同道文化72.5%的股权。同道创始人蔡跃栋持股比例从约72%降到12.5%,算下来套现约1.78亿人民币。


以上内容使用新榜编辑器发布。新榜编辑器,多平台一键分发、海量在线图片搜索、大数据帮你了解“什么值得写”、丰富的样式中心,可能是全中国最好用的编辑器。












- 多平台社媒聆听









