“不会删稿,对每一个字负责,欢迎来告。”
昨晚,人民日报官方微信以《权健凌晨发声明,丁香医生15字正面刚》为题报道“丁香医生”正面回应权健官方的声明。
12月25日,微信公众号「丁香园」「丁香医生」「偶尔治愈」共同发布文章《百亿保健帝国权健,和它阴影下的中国家庭》:
4岁的患癌女童周洋,因为家人听信一家叫做“权健”的公司宣传,停掉了孩子的化疗,改吃保健品。8个月后,癌症不仅没有治愈,越来越大的肿瘤瘤体把孩子的皮肤顶破,伤口溃烂不堪,最后在痛苦中离世。
文章认为,这是一场“魏则西式的悲剧”,所述内容令人毛骨悚然、不寒而栗。
“百亿保健帝国权健”推出后迅速刷屏。据悉,12月25日,发布当天文章便突破百万阅读,目前文末已有10万+用户点“好看”支持。
权健公司则通过官网发布声明,称文章不实,将“通过法律途径维护自身合法权益”,丁香医生霸气回应“对每个字负责”。

今天下午,最新消息传来,天津市成立联合调查组进驻权健集团展开核查。

据@天津日报 报道
25日,坐落于天津市武清区的权健集团被自媒体指出涉嫌虚假宣传、传销等诸多问题,引起广泛关注。天津市委、市政府高度重视,责成市市场监管委、市卫健委和武清区等相关部门成立联合调查组,对网民关注的诸多问题展开调查核实。目前,调查组已进驻权健集团展开核查。
对此,新榜联系到丁香医生团队,简单聊了聊这次硬气的“正面刚”。

丁香医生:
调查历时两个月,预想过最坏结果
据丁香医生介绍,最初做这个选题其实是因为有大量的读者在后台留言问起权健的火疗和其他相关产品是否有效——“丁香医生是一个科普平台,所以医生朋友很多。有一位急诊科医生朋友说在出门诊时,接诊过火疗烧伤事故的病人,给我们看了一些烧伤的照片,触目惊心。我们就对这个题目有了最初的兴趣。”
前期资料搜集的时候,他们发现此前,央视、新京报、人民日报旗下的《健康时报》都报道过这个公司。

图片来源:央视截图
丁香医生表示,这次关于权健的调查内容,他们在天津参加了权健经销商团队两天一夜的培训,在内蒙见到了权健受害者4岁女孩周洋的家人并获得了内蒙、北京医生的证言。文章发布后,他们把所有的证据素材拿去做了公证。
此前,丁香医生在重大的公共卫生事件前均有发声,比如问题疫苗、基因编辑、鸿茅药酒事件等,均是通过科普内容来消除专业领域和用户、患者之间的信息不对等。
丁香医生团队表示,希望通过这件事,能够让小周洋、魏则西式的悲剧不再重演。
新榜:文章前期调查了多久?
丁香医生:调查历时两个月。
新榜:有很多人对两位作者表达关心,目前他们还在正常上班吗?
丁香医生:我们竭尽全力保护同事的正常工作,不会让他们受到过多打扰。
新榜:文章和硬气回应发布之后,是否有权健的经销商来找你们?很多人关心,你们是否有压力?
丁香医生:权健公司发了律师函给丁香园/丁香医生。我们在文章发布前,就把所有的证据素材拿去做了公证。既然有底气对文章内容的每一个字负责,也收到了律师函,如果权健打算起诉的话,我们会积极应诉。

律师函
新榜:昨天你们再度推文,将小部分收集的素材整理成视频再度引发全网关注,文章中曾说“两天一夜的经历,对我们来说实在挺难忘的”,还有哪些触目惊心的细节?
丁香医生:有。具体的经销商大会上的场景,其实在原稿中有提及。
新榜:发布前有做过最坏的心理准备吗?
丁香医生:有预想过。

几十篇10万+刷屏
传统媒体火速跟进
一石激起千层浪。
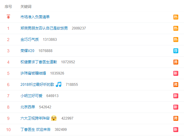
昨天,也就是丁香医生“百亿保健帝国阴影”推文次日,引起全网巨大关注。上午,“权健事件”一度在微博热搜Top10中占据两条。

“为众人抱薪者, 不可使其冻毙于风雪”——不少网友以此形容丁香医生揭露权健黑幕的勇气。社交媒体如知乎、微博,诸多用户接力提供相关材料,并纷纷资料末尾写上“致敬丁香医生”“向曾鼎、刘璐及丁香园相关团队致敬”以示赞许。

丁香医生推文后,和“权健”相关的百度搜索指数,同比上升了十几倍。
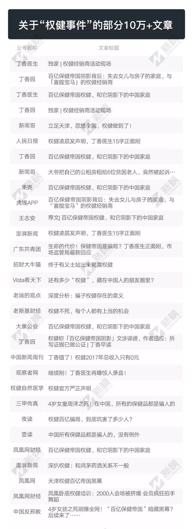
根据新榜日常连续监测的70万微信公众号,以“权健”为关键词,这两天有近2000篇文章关注“权健事件”,其中有295篇原创,诞生32篇10万+,形成一场声势浩大的声援。

数据来源:新榜数据趋势查询
数据截至2018年12月26日
昨天开始,针对“百亿保健帝国阴影”文章揭露的问题,诸多传统媒体纷纷跟进。
“命就是钱。但有人不仅钱没了,连命也搭进去了。”——《中国新闻周刊》在官方微信号推文《丁香错了!权健2017年总收入只有0元》便写道“权健,到底是倒霉蛋儿,还是罪有应得,相信自有公论”:
至少有一点,第一财经记者查阅年报发现,权健2017年营业总收入0元,利润总额和净利润数额同为6952.82万元,纳税总额0.35万元,从业人数1人。
……
表面上看,这次刷屏事件是丁香医生与权健的舆论争斗,本质上,却反映出地方政府和职能部门的严重缺位。当务之急,监管部门必须要正视问题,彻底查清真相,回应公众关切,给出权威说法。
更重要的是,还要勇于掀盖子,整治保健品和直销领域的乱象,消弭公众质疑,维护最基本的道义和公平。

澎湃新闻则多方位跟进调查,推文《权健火疗有多神奇?中医专家:我不知道这和毛巾热敷有何区别》,记者在走访位于上海杨浦区长阳路上的权健火疗上海总部门店后,采访上海中医药大学附属普陀医院、普陀区中心医院康复科主任刘桂珍表示
……权健火疗这种方式就是在湿毛巾上倒一些酒精,通过燃烧来释放热量,我不知道这和一般的毛巾热敷有什么区别,用火烧的危险系数则更大。
立即派出记者实地走访的还有《新京报》。
12月26日,新京报推文《权健事件揭开保健品营销乱象,但我们该如何向其宣战》,记者探访了权健产业基地(集团总部所在地)召开“权健集团尚德体系启动大会暨荣耀盛典”——现场两千个座位被坐满,走廊里还加了座。会议主持人在台上不断宣讲“中医秘方”“中医文化”“民族脊梁”等内容,舞台两侧写着“帮助他人成就自己”。大会开始前,全场人呼喊“功在华夏,誉满全球”口号。
这篇文章跟进披露,中老年女性为保健品精准营销重要对象,营销活动主要集中在县域和中小城市,继而强调是时候向保健品乱象“宣战”了 。
同样是昨天,「凤凰网财经」推文《凤凰卧底权健培训:2000人会场被挤爆 会员疯狂拍手舞蹈》,凤凰网财经记者前往权健天津总部探访,发现公司人潮汹涌,两千余人会场爆满。整个培训现场等级体系严明,皇冠会员坐在中间,普通会员坐在两边,还有专门人员维秩序,中途会员疯狂拍手舞蹈。不过,权健董事长束昱辉未出席。

会员疯狂拍手舞蹈
12月26日下午,市场监管总局发布了《关于进一步加强保健食品生产经营企业电话营销行为管理的公告》,提出保健食品经营者以电话形式进行保健食品营销和宣传时,应当真实、合法,不得作虚假或者误导性宣传;不得明示或暗示保健食品具有疾病预防或治疗功能。
昨晚,财经网推文《权健仅一成产品为保健食品 父子二人撑起“抗癌百亿帝国”》跟进。
财新记者查询发现,权健自然医学科技发展有限公司(下称权健自然医学)目前的100余种产品中,经国家食药总局备案的保健食品仅有13种,包括辅酶Q10软胶囊、昱安口服液、破壁灵芝孢子粉胶囊等,权健自然医学为患癌女孩开具的“抗癌药”既不属于药品也不属于保健品。
而财新记者致电权健自然医学,相关工作人员表示不便发声,以官方声明为准。

此外,两天三篇“马上评”火速出手,澎湃新闻的评论文章一篇比一篇犀利。
从昨天下午的《权健是否滥用直销牌照干着传销的活,该有权威说法》,强调“监管部门应该通过系统的调查给出权威的说法”,到今天连推两篇评论《对权健的监督和沸腾的民怨为什么这么不匹配?》《权健津门启示录:地方发展应远离吸血式企业》。
评论认为,权健这种“一将功成万骨枯”式的企业,就是吸血的巨兽,它长得越大,脚下的森森白骨就越多。
另一方面,澎湃新闻记者检索国家知识产权局官网则发现,权健的“一种用于火疗的实施流程”和火龙液的专利申请目前均处于失效状态。根据知识产权局官网上的法律状态显示,这两项专利都于2015年12月16日失效,目前为“逾期视撤失效”。
今天,知名政务新媒体「中央政法委长安剑」推文《“百亿保健帝国权健”,谁应给公众一个明白的交待》,根据媒体现有报道内容,文章指出“谁把保健品当成‘仙药’骗钱,谁就要受到法律的严惩”“谁打着直销的幌子搞传销,谁就必然会被一打到底”……
作为中央政法委官方新媒体,长安剑在文末强调“权健事件因网络热议而起,但绝不会止步于热议……如果没有问题,要通过法治给权健洗清冤屈;如果有问题,无论是诈骗还是传销,必当猛打久治!”


直面黑暗,联袂成云。
一篇公众号推文的影响有多大?此前,“兽楼处”那篇揭露假疫苗产业链的十万赞文章《疫苗之王》,也曾引发暴风骤雨般地刷屏,全民关注、全网沸腾,造假企业迅速被查封,推动全社会对疫苗安全问题的高度重视。

最终,11月11日,国家药品监督管理局公布《中华人民共和国疫苗管理法(征求意见稿)》及其说明,加强疫苗上市监管,成为新媒体影响公共政策的又一经典案例。
此后,微博大V花总丢了金箍棒,又以一段刷屏视频触发酒店行业大震动。
这一次,这场发轫于新媒体,由传统媒体拾柴接力,最终引起相关部门高度重视、联合调查的事件。某种角度来说,是继“疫苗之王”、“洗干净杯子”后,新媒体又一次承担起了开路先锋的角色。
后续最终调查结果,相信权威媒体与有关部门会共同“给公众一个明白的交待”。不论新媒体破冰,还是传统媒体跟进,凡为媒体,皆需当担。



内容使用新榜编辑器发布。新榜编辑器,多平台一键分发、海量在线图片搜索、大数据帮你了解“什么值得写”、丰富的样式中心,是能让你早点下班的编辑器。
![]()











- 多平台社媒聆听










