
● ● ●
当我们谈论“万宝华大战”的时候,
我们在谈些什么?
根据新榜不完全统计,从6月22日到6月27日的一周内,以关键词“王石”进行搜索,题目中包含“王石”的相关文章高达2093条,而内容中包含“王石”的文章高达4556条。若以“万科”为关键词进行搜索,内容中包含“万科”的文章更是高达8427条。可以稍作比较的是,过去一周内容中包含“吴亦凡”的文章只有2699条。已经65岁的王石和已经28岁的万科,成为比小鲜肉吴亦凡更火的大众焦点。
6月17日,“宝万之争”进入下半场,万科发布重组预案,但是并未引发太多关注。6月23日深夜,宝能声明反对重组预案,不到十分钟后华润几乎原话复述,“宝万之争”升级为“万宝华大战”,舆论热度在接下来的周末迅速升温。

从图中可以看到,6月24日和25日相关文章和阅读数大幅提升,26日再上一个台阶,27日周一,在回到办公室的媒体人和下午万科2015年度股东大会的双重因素影响下,相关文章数和阅读数几乎再度翻倍。毫无疑问,“万宝华大战”已经成为全民事件。
来自今日头条的数据也证明了这一点。仅仅在6月24日到6月27日11点三天半时间内,与“万科”相关的文章总阅读超过900万,与“王石”相关的文章总阅读也超过800万。不出意外地,深圳成为此次事件中最关心的市民。



▲ 数据来源于今日头条
● ● ●
KOL依然是舆论中坚
在这次牵涉甚广的舆论狂欢中,有一部分人的关注点始终聚焦在宝万之争在企业史层面的影响和对企业家精神的冲击,“吴晓波频道”成为其中一个重要堡垒。
6月27日早上,“吴晓波频道”发布文章《如果王石被烧成舍利,燃烧的是万科股东的利益》,短时间内阅读冲破10万+。文中一段吴晓波的评论被广泛引用。吴晓波说:“现在华润和宝能联手发动的这场‘驱王运动’,真是中国企业史上的一个悲剧。因为你在这次事件中看不到任何和进步、负责有关的行动,就是一次赤裸裸的掠夺。”
随后,据新榜不完全统计,有超过62篇文章直接或间接引用了吴晓波的观点。其中一篇引用者是“正和岛”,《【大声】任志强、孙宏斌、毛大庆、贾康、吴晓波发声,我们该如何评论王石?》这篇整合各方专家或名人的文章也获得10万以上阅读。证明了真正的KOL在新媒体舆论场中的巨大影响力。
和吴晓波站在一起的还有“秦朔朋友圈”。作为认识王石多年的朋友,此前秦朔已经写过4篇相关文章,他在周一发表文章《“万宝华之争”:中国商业何时能够走出迷局》,“这个迷局,就是成王败寇的黑色森林迷局。”秦朔在文中吐露:“我的立场一以贯之,还是会回到商业文明和企业家精神。”但看到宝能系的罢免议案和王石在网上被讥讽之时,他才醒悟,成王败寇的残酷现实和自己的天真。
更专业的意见来自于两个地产类公众号“兽楼处”和“真叫卢俊的地产观”。署名为“兽爷”的文章《再见,王石,你输在不够狠》,作为该公众号的处女作,一经发出就被广泛转发,拿到10万+阅读和6000+点赞,被转载30次。“真叫卢俊的地产观”已经是成名已久的地产圈大号,此次的《王石先生,你好像一条狗》,惋惜国进民退中王石如浮萍般的命运。
在波诡云谲的“万宝华之争”中,就像所有舆论混战之时,普通民众对权威信息和专家观点十分渴求。分析言之有理的内容始终都有市场存在。但言论市场的微妙之处在于,观点的正确和权威与传播的范围往往是两回事。在这场舆论狂欢中,有人比这些专家更善于满足普通用户的需求。
● ● ●
为什么他们拿下10万+?
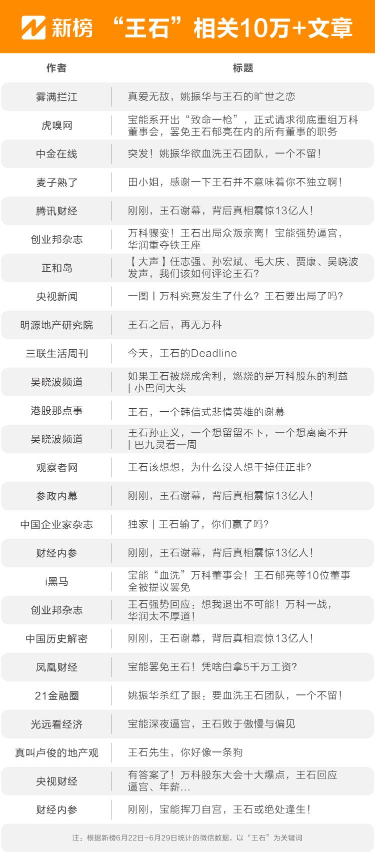
根据新榜不完全统计,与“王石”相关的文章至少有26篇获得10万+阅读量。其中以财富、创业类为主,但也不乏“麦子熟了”这样的情感类账号,以及“虎嗅网”这样从科技互联网圈跨界来的。

这些获得许多人梦寐以求的10万+文章中,大部分是对宝能、华润深夜联手和26日下午宝能提议罢免万科董事的报道,当然题目不乏夸张之语。整体而言,这些账号本来日常阅读都能达到数万,已经有很大的粉丝基础,所以能够借助热点、火爆标题和品质不错的文章冲破10万+。有实力,也有运气。
而当我们对所有与王石相关的两千多篇文章进行词频统计时,能够更好的看到用户的平均审美水准。

除了整个事件的主角王石、万科、华润,出现频率最高的词汇是震惊、谢幕、罢免、出局、血洗、遮羞布等等。这些掷地有声的词汇,即使隔着屏幕似乎也能敲打你的鼓膜,让你产生不得不看的感觉。而核心的意思,不过是图中那个看起来似乎莫名其妙的“石输”,补全之后,其实是“王石输了”,这就是所有这些文章想要表达的全部,剩余的不过在向读者形容已经65岁的王石这次输得有多惨。
● ● ●
为什么他们获得最多转载?
在获得10万+阅读的文章中,《刚刚,王石谢幕,背后真相震惊13亿人!》一定抓住了你的眼球。根据新榜的不完全统计,与此题目相契合的文章达到惊人的265篇,而且10万+以上文章就有4篇,阅读1万以上文章达到66篇。
实际上,不止一篇与宝万之争相关的文章被广泛转载,这里有一个简单的统计:

仅从题目上就可以看出,这些被广泛转载的文章都具备的特质是简单、直接、情绪化。没有太多文绉绉的词汇,没有拗口的表达,题目中出现的字眼,读过小学三年级的人都能看得懂。尤其是情绪化,其中标点符号!和?成为最好的催化剂。被转载最多的文章出品者“财经内参”,几乎把感叹号做成了题目的标配,而对阅读的影响看起来也非常有效。
原创的优质文章对于转载者的吸引力并没有因微信的原创保护而打折扣,“港股那点事”的原创文章《王石,一个韩信式悲情英雄的落幕》,在转载的公众号中有超过20个被微信强制注明来源。对于“港股那点事”来说,应该也带来了不小的增粉效果吧。
● ● ●
更多10万+还在路上
6月27日下午,万科在斗鱼TV虎投财经频道直播2015年度股东大会,直播尚未开始前就吸引了十几万人围观,而根据官方统计,直播期间同时在线超过60万人。危局之中的万科,多少有利用直播放大社会舆论,以营造对自己更加有利的舆论氛围。
在万科股东大会上,并没有惊人的戏码上演,倒是王石表现出有条件妥协的态势。王石说:“个人荣辱去留不重要了。我不愿意损伤中小股东,损伤万科业主、合作伙伴,损伤万科品牌,在这种前提下,我个人怎么选择都可以。”

最终的戏码还未上演,就像一出悬疑剧,观众总想,在层层铺垫之后,最终结局是否会迎来惊天逆转?但现实不是小说家笔下未完成的稿件,结局的决定权并不由某个人的意志左右,现实中的商战是多方的生死博弈。一切尚未尘埃落定,“万宝华大战”这出30年来最精彩的商战大戏仍然会吸引无数围观者。
无论结局如何,可以预期的是,王石和万科还将帮助新媒体人一把,一波10万+已经在路上了。
- The End -
●
●
●


以上内容使用新榜编辑器发布。新榜编辑器,多平台一键分发、海量在线图片搜索、大数据帮你了解“什么值得写”、丰富的样式中心,可能是全中国最好用的编辑器。
| 新榜热文 |
新世相 | 罗辑思维 | papitube视频孵化











- 多平台社媒聆听









